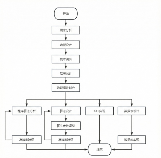
将图片中“竞品分析”里的“竞品”修改为“需求”,保持字体、线框粗细和颜色一致,不修改流程线路预览效果
AI 生成

将图片中“竞品分析”里的“竞品”修改为“需求”,保持字体、线框粗细和颜色一致,不修改流程线路

基本信息
设计类型
平面元素
风格
编号
195962213
模板标签

《将图片中“竞品分析”里的“竞品”修改为“需求”,保持字体、线框粗细和颜色一致,不修改流程线路》是稿定设计模板中为您提供的素材模板在线设计制作的预览效果,点击本效果图或右侧"立即编辑"按钮,可对《将图片中“竞品分析”里的“竞品”修改为“需求”,保持字体、线框粗细和颜色一致,不修改流程线路》进行在线编辑设计。本素材属于类模板。该模板素材编号为:195962213。稿定设计是一个简单有趣的图片视频设计平台,提供大量免费设计素材和模板,图片、视频、PPT、H5网页模板在线设计制作,一键搞定设计需求。